Mineral wool, Rock wool electric furnace - Blast Furnace Slag Mineral Wool Furnace (New)
Application of equipment:
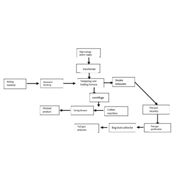
This equipment is used to receive hot melt slag from ironmaking blast furnace, through a small amount of tempering (adjusting the mass of 10-15%), adjust the current and voltage to make the temperature of the flow port is stable, and use the patented equipment copper gate to control the flow of slag port, and continuously transport to the centrifuge to prepare mineral wool.
Process overview:
The slag bag containing industrial waste slag is transported to the electric furnace workshop with a slag truck or rail car, poured into the furnace, began to raise the temperature and adjust the composition, and determined by temperature measurement and sampling to meet the production requirements of mineral wool, and transported to the centrifuge and subsequent mineral wool production line to provide raw materials for the mineral wool production line.
structural features:
1. Less smoke emissions and obvious environmental benefits;
2. High efficiency: the melting efficiency of electric furnace is twice that of coke cupola;
3. Electric furnace flow control is stable; Ensure the stability of the stock flow from the following aspects:
① The volume design and electrode design of electric furnace are reasonable;
② Precision design of water cooling outlet control;
③ Mobile chute with free movement.
4. Low energy consumption: the main power consumption of hot slag in electric furnace: 350-400 degrees/ton of cotton, graphite electrode consumption is 2-3kg/ ton of cotton.
5. High degree of electrical automation;
Under flow diagram:

The Blast Furnace Slag Mineral Wool Furnace is a specialized, environmentally friendly melting equipment designed for recycling blast furnace slag and producing high-value mineral wool products. It integrates efficient electric heating technology, blast furnace slag resource utilization, and low-carbon production, specifically targeting the metallurgical industry’s blast furnace slag (a byproduct of ironmaking) as the core raw material. By melting blast furnace slag at 1500-1700℃ and optimizing molten slag properties, the furnace provides stable, low-viscosity molten material for mineral wool fiber formation. This equipment not only solves the environmental pollution problem of blast furnace slag stockpiling but also converts waste into high-quality thermal insulation materials, making it a key device for iron and steel enterprises to achieve circular economy and green transformation.
The Blast Furnace Slag Mineral Wool Furnace is a professional electric melting device optimized for blast furnace slag utilization and mineral wool production. It adopts a combination of electric arc heating and auxiliary thermal compensation technology to remelt and homogenize blast furnace slag (which is discharged at 1400-1500℃ with residual heat) into uniform, low-impurity molten slag. The molten material is then sent to centrifugal spinners or fiberizing equipment to produce mineral wool products with excellent thermal insulation, fire resistance, sound absorption, and corrosion resistance. Unlike traditional mineral wool furnaces that rely on mineral raw materials (e.g., basalt), this furnace maximizes the use of industrial byproducts, reducing resource consumption and environmental pressure.
- Blast Furnace Slag High-Value Utilization: Directly uses blast furnace slag (liquid or solid) as the main raw material (proportion ≥80%), converting industrial waste into high-value mineral wool products, reducing slag stockpiling land occupation and environmental pollution.
- Residual Heat Recycling: Takes advantage of the residual heat of liquid blast furnace slag (1400-1500℃), reducing preheating energy consumption by 30-40% compared with furnaces using cold raw materials; further improves energy efficiency through flue gas waste heat recovery.
- Molten Slag Remelting & Homogenization: Electric arc heating supplements heat to raise the slag temperature to 1550-1700℃, decomposing residual crystalline phases and impurities in the slag; through electromagnetic stirring or mechanical stirring, the molten slag’s chemical composition and viscosity (1.0-2.5 Pa·s) are optimized for stable fiber formation.
- Low-Carbon & Environmental Protection: Electric heating avoids fossil fuel combustion emissions; equipped with efficient flue gas purification systems, realizing near-zero pollutant emissions; the whole production process meets international environmental standards.
- Continuous Large-Scale Production: Matches the blast furnace’s continuous slag discharge rhythm, with a melting capacity of 15-80t/h, supporting annual mineral wool production of 20,000-100,000 tons, meeting large-scale industrial production needs.
- Feeding Stage: Liquid blast furnace slag from the ironmaking blast furnace is transported to the furnace through a sealed trough (or solid slag is crushed and fed into the furnace); the feeding speed is synchronized with the blast furnace’s slag discharge rhythm.
- Heat Supplement & Remelting Stage: The electric heating system starts, and graphite electrodes generate high-temperature arcs to supplement heat for the blast furnace slag, raising the temperature from 1400-1500℃ to 1550-1700℃, ensuring complete melting of the slag and decomposition of impurities.
- Homogenization Stage: The stirring system (electromagnetic/mechanical) stirs the molten slag violently, eliminating composition and temperature gradients, and adjusting the slag viscosity to 1.0-2.5 Pa·s (1600℃) to meet fiber formation requirements.
- Discharging & Fiber Formation Stage: The homogenized molten slag flows out stably through the overflow port or tapping port, then is sent to centrifugal spinners for high-speed fiberization, forming mineral wool fibers with uniform thickness and good flexibility.
- Waste Heat Recovery & Flue Gas Treatment Stage: High-temperature flue gas is cooled by the heat exchanger (recovering waste heat), then purified by the dust collector and desulfurization device to meet emission standards before discharge.
- High Resource Utilization Rate: Blast furnace slag utilization rate ≥80%, turning industrial waste into high-value mineral wool products, reducing slag stockpiling and environmental pollution, in line with circular economy policies.
- Superior Energy Efficiency: Takes advantage of liquid blast furnace slag’s residual heat, reducing power consumption by 30-40% compared with traditional mineral wool furnaces; waste heat recovery further improves energy utilization rate, lowering production costs.
- Stable Fiber Formation Quality: Through precise temperature control and efficient stirring, the molten slag’s composition and viscosity are uniform, reducing fiber breakage rate; the produced mineral wool has excellent thermal insulation (thermal conductivity ≤0.038W/(m·K)) and fire resistance (class A1).
- Strong Adaptability to Slag Quality: Automatically adjusts heating power and stirring intensity according to changes in blast furnace slag composition (e.g., CaO/SiO₂ ratio) and temperature, ensuring stable production even with fluctuating slag quality.
- Environmentally Friendly & Low Carbon: Electric heating has no SO₂, NOₓ, or dust emissions from fuel combustion; the flue gas treatment system achieves near-zero pollutant emissions, meeting global strict environmental standards.
- Seamless Matching with Blast Furnaces: The feeding system is synchronized with the blast furnace’s slag discharge rhythm, realizing continuous slag reception and treatment, avoiding slag accumulation affecting blast furnace operation.
- Iron and Steel Enterprises: Supporting equipment for blast furnaces, treating liquid/solid blast furnace slag on-site, producing mineral wool products for internal use (workshop thermal insulation, fire protection) or external sales, creating additional economic benefits.
- Mineral Wool Production Enterprises: Using blast furnace slag as raw material to produce mineral wool boards, blankets, pipes, and other products, reducing raw material costs and enhancing market competitiveness.
- Circular Economy Industrial Parks: Core equipment for waste resource utilization projects, realizing the recycling of blast furnace slag and promoting the development of green industrial chains.
- Thermal Insulation & Fire Protection Projects: Providing high-quality mineral wool materials for construction, petrochemical, power, and transportation industries, meeting thermal insulation, fire protection, and sound absorption requirements.
- Professional Slag Utilization Technology: Optimized for blast furnace slag’s physical and chemical properties, with mature remelting, homogenization, and fiber formation process matching, ensuring high product qualification rate.
- Significant Cost Advantages: Low raw material costs (using industrial byproducts) and energy consumption (residual heat recycling) reduce mineral wool production costs by 20-30% compared with traditional processes.
- Dual Environmental & Economic Benefits: Helps iron and steel enterprises solve blast furnace slag disposal problems while creating high-value products, achieving "environmental protection + profit" dual gains.
- International Certification & Compliance: Products have passed CE, ISO 9001, ISO 14001, and other international certifications, complying with technical and environmental standards in Europe, North America, Southeast Asia, and other markets.
- Customized Solutions: Provides personalized design according to the user’s blast furnace capacity, slag discharge volume, and product requirements, including furnace structure, feeding mode, and waste heat recovery system configuration.
- Comprehensive After-Sales Service: Offers one-stop services including equipment installation, commissioning, operation training, and overseas technical support; establishes long-term cooperation with iron and steel enterprises to provide continuous technical optimization.
The Blast Furnace Slag Mineral Wool Furnace is a key equipment for the integration of ironmaking and mineral wool production, promoting the transformation of the metallurgical industry towards green, low-carbon, and circular development. It not only solves the environmental challenges of blast furnace slag disposal but also helps enterprises seize the market opportunity of high-quality mineral wool materials. For more detailed technical parameters, process solutions, or quotation information, please contact our professional sales team.
Product Tags:
|
|
Mineral Wool, Rock Wool Electric Furnace - Blast Furnace Slag Mineral Wool Furnace (New) Images
|